欢迎访问信息科学与工程学院网站!

当前位置: 首页   >   教学工作   >   工作动态   >   正文

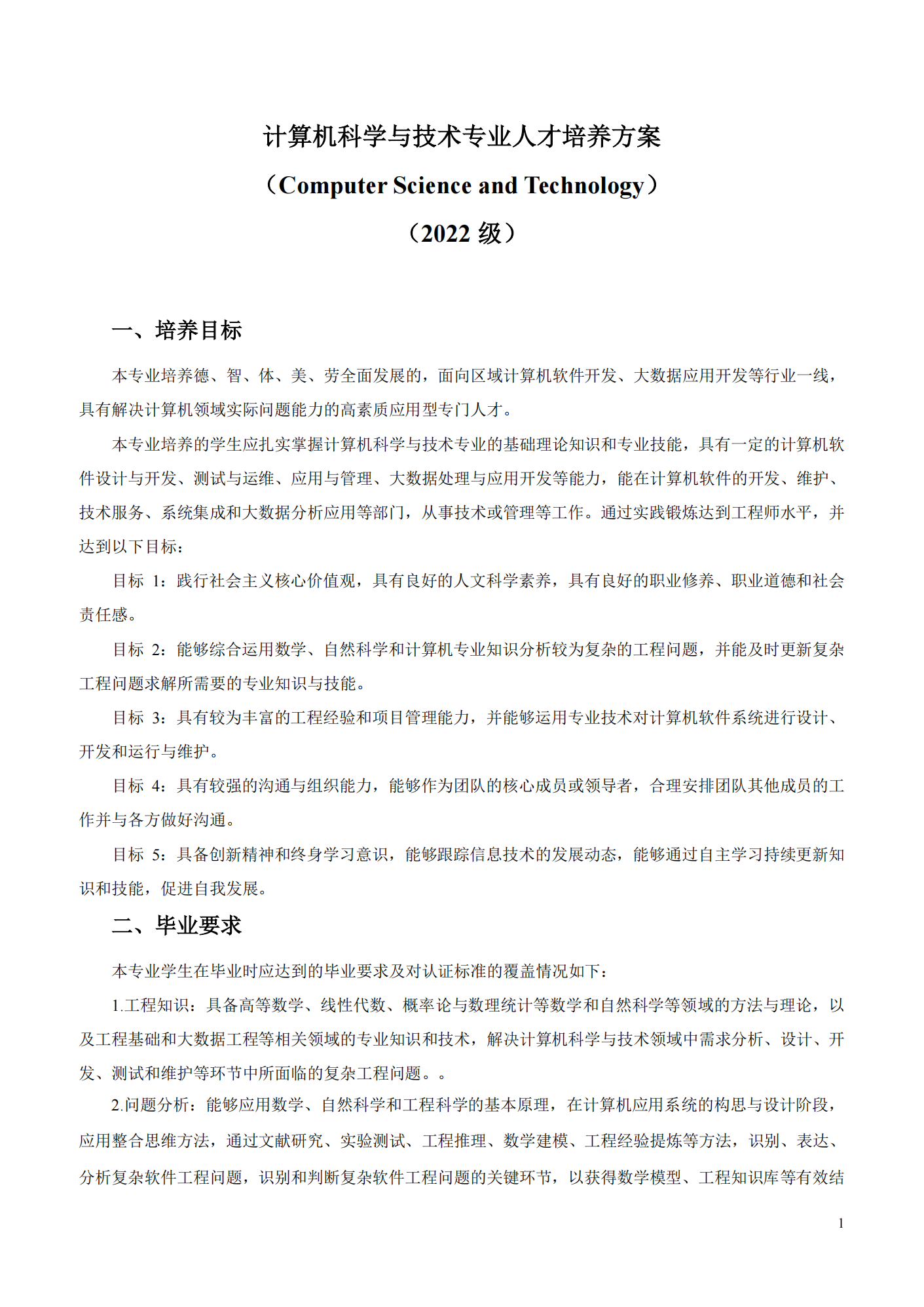
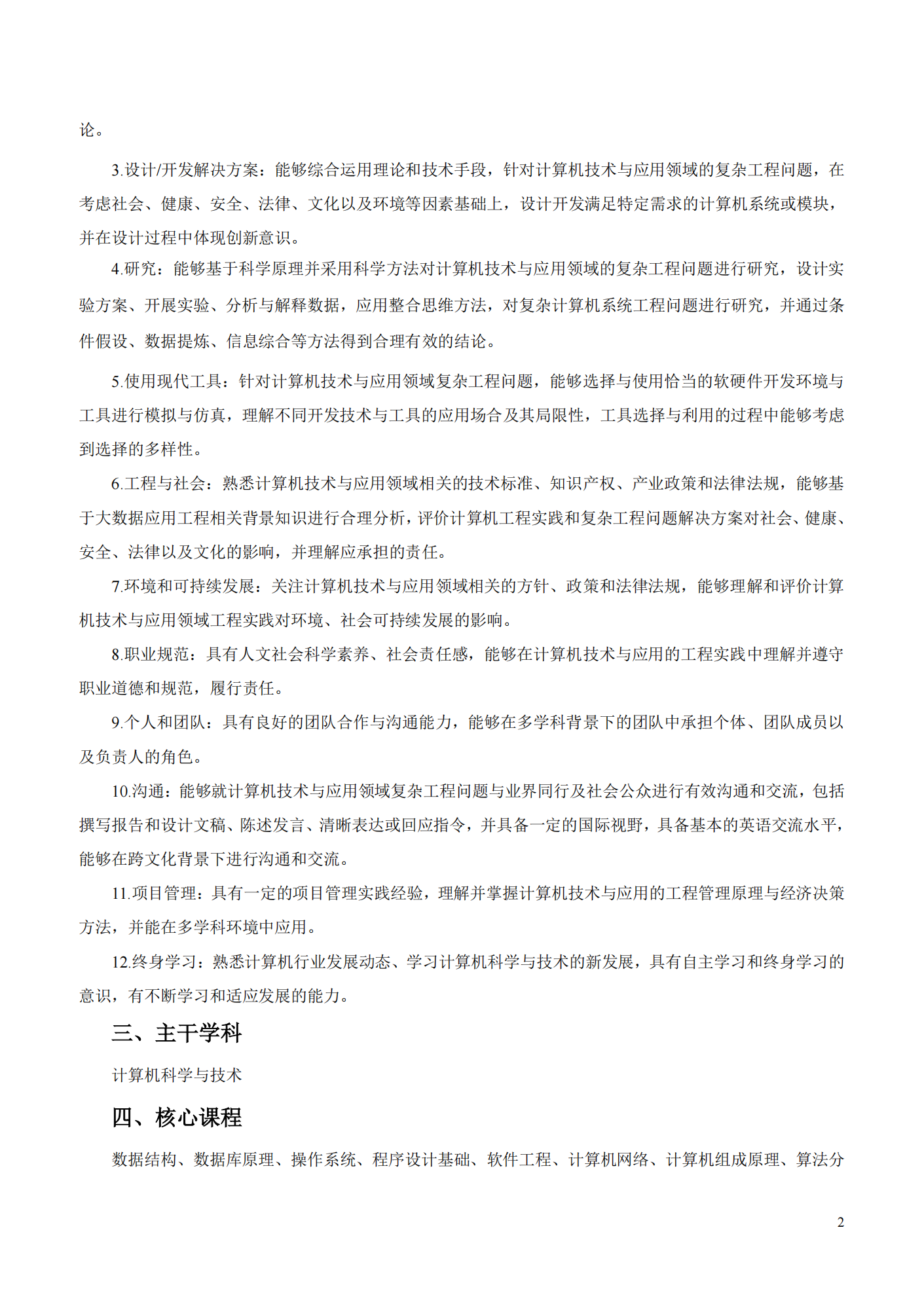
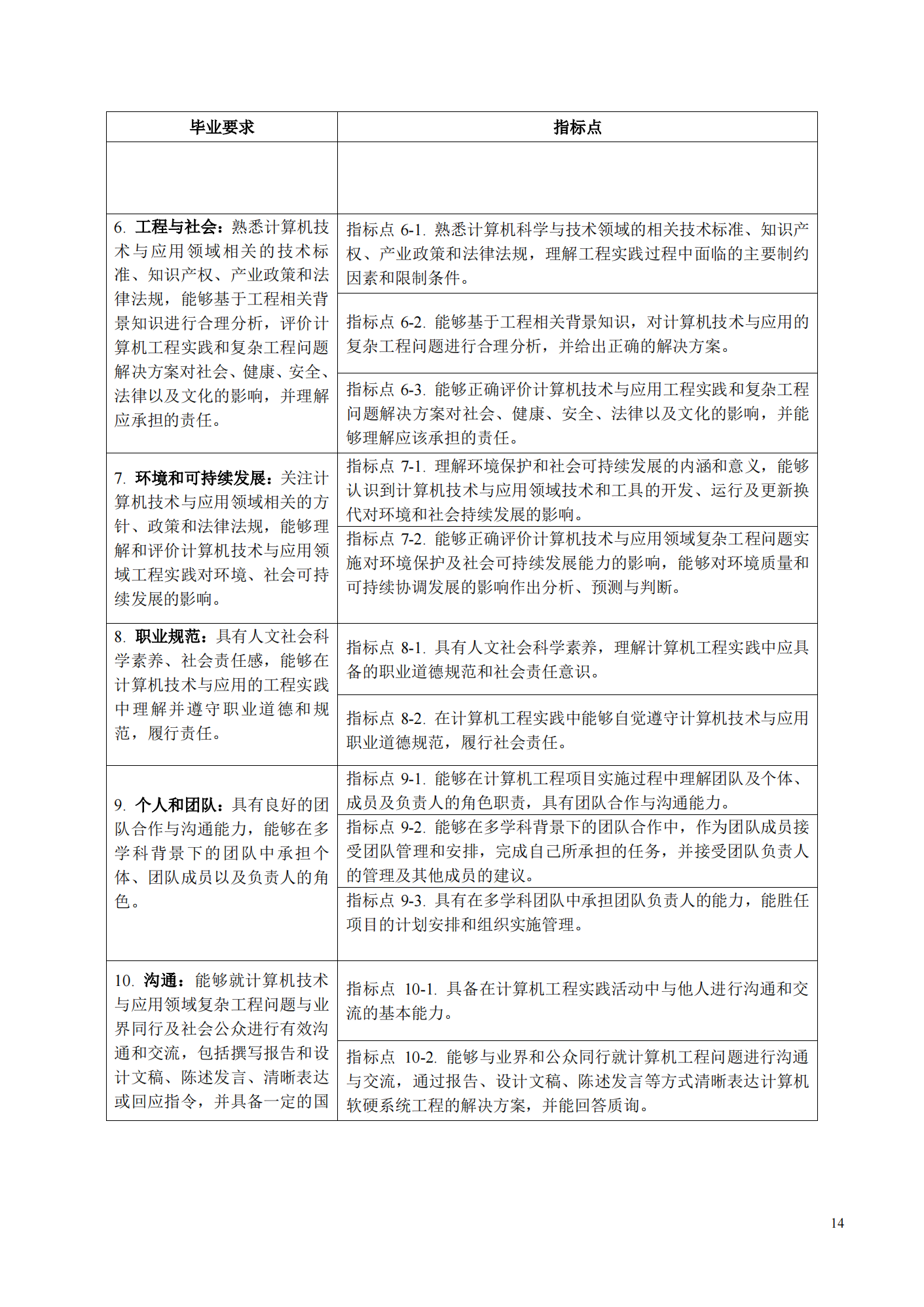
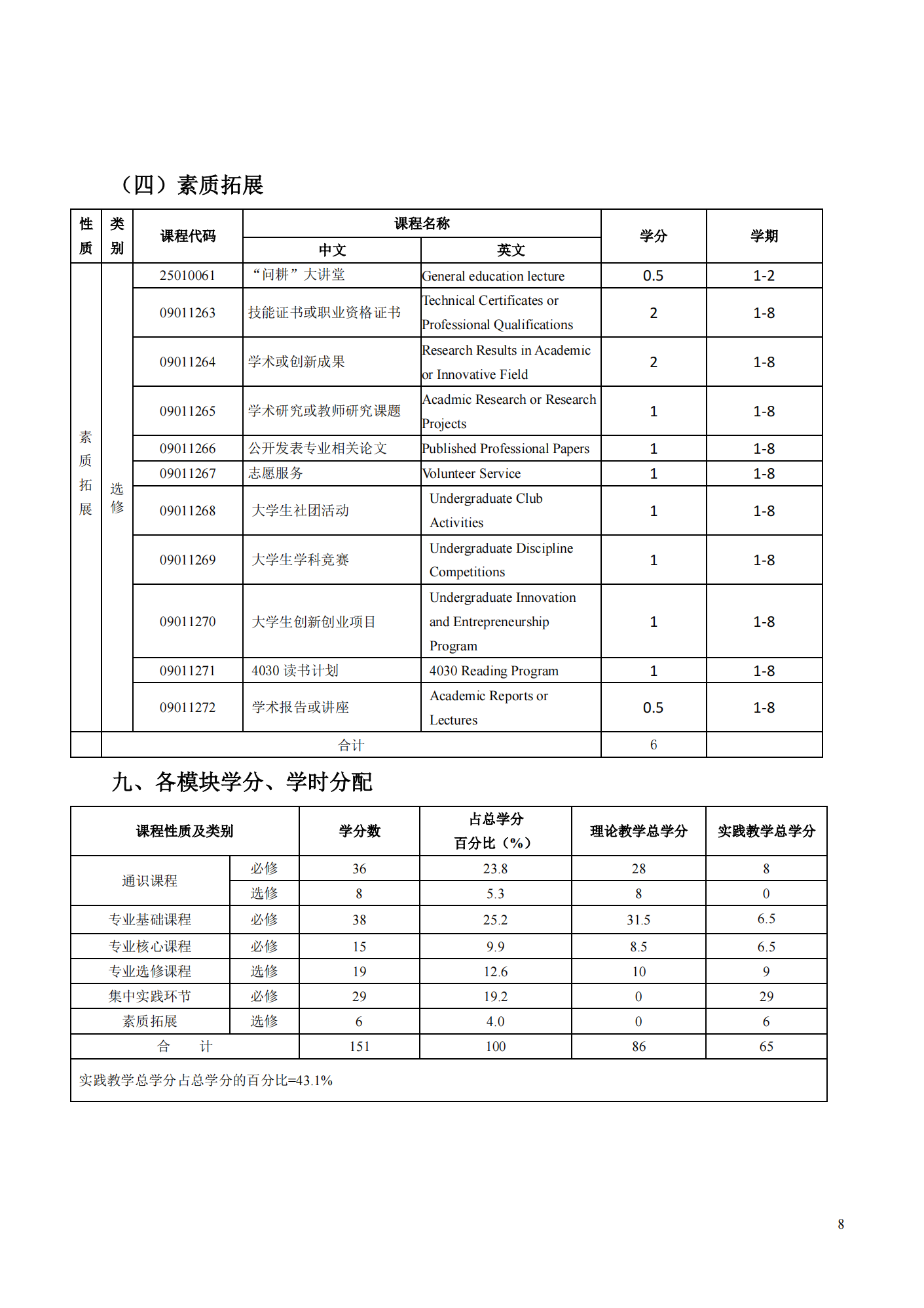
计算机科学与技术专业人才培养方案 (Computer Science and Technology) (2022 级)

作者:    信息来源:    发布时间: 2022-09-21


信息科学与工程学院     地址:山东省潍坊市寿光市金光街1299号 E18  学院邮箱:wfkjxyjsjrjxy@wf.shandong.cnCopyright © 2025 suncitygroup太阳新城(中国区)官网-太阳集团欢迎您 ok138cn.vip 版权所有    

学术不端行为举报邮箱:furui19900105@163.com  电话:18265656866   信息科学与工程学院办公电话:0536-5106709 


Baidu
sogou